Mot du Président
La compétitivité du secteur du bâtiment et des travaux publics repose essentiellement sur deux piliers fondamentaux : la qualité des ressources humaines et l'innovation. Fruit d'un partenariat public-privé entre le Ministère de l'Équipement et de l'Eau (MEE) et la Fédération Nationale du Bâtiment et des Travaux Publics (FNBTP), l'Institut de Formation aux Métiers du BTP (IFMBTP) a pour but de répondre aux besoins du secteur du BTP en ressources humaines hautement qualifiées. Il contribue à la formation des cadres, techniciens et opérateurs de haut niveau capables de relever les défis auxquels les entreprises de construction sont confrontées et développer leur performance. L'IFMBTP est un espace de formation de haut niveau, doté d'une équipe pédagogique expérimentée et reconnue de par son professionnalisme, sa compétence, son savoir-faire et son ouverture sur le monde du travail. Le cursus de formation est basé sur l'approche par compétence et s'appuie sur des méthodes d'apprentissages innovantes, des contenus pédagogiques des plus performants et des ateliers à la pointe de la technologie.
Les missions de l'IFMBTP
- ● Accompagner la dynamique volontariste des stratégies sectorielles par la mise en place d'une nouvelle génération d'instituts spécialisés de formation dans le cadre du partenariat public-privé ;
- ● Disposer d'une offre de formation ciblée et complémentaire au dispositif public et privé existant, à même d'intégrer l'offre de formation au Maroc en matière d'attraction compétitive des investissements, notamment dans le secteur du BTP ;
- ● Renforcer la participation du secteur privé dans le développement de l'offre de formation ;
- ● Renforcer les liens entre le monde du travail et le monde de la formation, et assurer ainsi une meilleure adéquation de l'offre avec les besoins en compétences des entreprises.
- ● Assurer la formation continue et le renforcement des compétences des salariés des entreprises du secteur du BTP ;
- ● Accompagner les individus dans la validation des acquis de l'expérience professionnelle.
Mr Mohammed MAHBOUB
Président de la FNBTPUn centre de formation spécialisé à l'avant-garde de l'évolution du secteur
L'Institut de Formation aux Métiers du BTP (IFMBTP) de Fès a pour mission de proposer des formations diplômantes en ligne avec les exigences du marché du BTP et l'évolution perpétuelle de ses métiers. Visant à favoriser l'insertion des jeunes dans la vie active et l'accompagnement des professionnels vers une meilleure qualification de leurs compétences, ses programmes s'adressent aussi bien aux particuliers qu'aux entreprises. À travers une offre de formation intégrée, articulée autour de compétences techniques, technologiques et comportementales, l'IFMBTP se positionne à l'avant-garde des mutations éventuelles du secteur du BTP, pour répondre aussi bien aux besoins des professionnels qu'aux orientations sectorielles en matière de qualification et de rehaussement du niveau des compétences.
Une expérience d'apprentissage qui allie théorie et pratique
L'approche pédagogique de l'IFMBTP est fondée sur un système d'apprentissage par alternance qui combine théorie et pratique sur le terrain. Ses cursus multidisciplinaires et ses programmes de formation spécialisés se traduisent par un ensemble intégré de connaissances, d'habiletés et d'attitudes, qui permettent de constituer un vivier de compétences marocaines capables de s'adapter aux métiers d'aujourd'hui et de demain. Élaborés et dispensés par des professionnels en activité, les contenus des formations de l'IFMBTP sont pensés pour être évolutifs et adaptatifs, en vue de rester alignés à la réalité du marché.
Nos programmes de formation :
Quatre axes pour développer vos compétences
Axe 1 : Rendre les stagiaires efficaces dans l'exercice de leur profession ou métier
L'objectif est de préparer les stagiaires de l'IFMBTP à exercer leurs fonctions, à accomplir leurs missions et à réaliser les activités liées à leurs métiers dans des conditions optimales, garantissant le respect des exigences en matière d'hygiène, de santé, de sécurité au travail et de protection de l'environnement. Cette préparation vise également à leur transmettre les compétences nécessaires pour s'adapter efficacement au milieu professionnel, tout en développant des capacités intellectuelles et techniques favorisant la prise de décisions éclairées.
Axe 2 : Favoriser l'intégration des stagiaires dans la vie professionnelle
Cet axe vise à accompagner les stagiaires dans leur transition vers le monde du travail, en leur apportant une compréhension du fonctionnement du marché de l'emploi. À travers le Centre de Carrière de l'IFMBTP, les stagiaires sont sensibilisés à leurs droits et responsabilités en tant que futur.e.s professionnel.le.s, et sont guidés dans la découverte des réalités de leur secteur d'activité.
Axe 3 : Favoriser l'évolution des stagiaires et l'approfondissement de leurs savoirs professionnels
Ce troisième axe vise, d'une part, à renforcer l'autonomie des stagiaires et leur capacité à apprendre, à s'approprier des méthodes de travail efficaces et à comprendre les principes fondamentaux des techniques et procédés utilisés dans leur environnement professionnel. D'autre part, il a pour objectif de développer leur expression personnelle, leur créativité, leur sens des responsabilités, de l'initiative et de l'entrepreneuriat, en les sensibilisant aux exigences d'excellence et aux attitudes clés favorisant la réussite professionnelle.
Axe 4 : Favoriser la mobilité professionnelle des stagiaires
A travers cet axe, les stagiaires développent leurs soft skills, afin d'adopter une attitude positive face aux changements et de savoir mettre en place les stratégies nécessaires pour gérer efficacement leur carrière.
Le Fonds Charaka pour la formation professionnelle
Le Fonds Charaka dédié à la formation professionnelle se veut une contribution à la promotion de l'insertion professionnelle des jeunes, à l'amélioration de la compétitivité des entreprises et à l'adoption de modes de gouvernance concertés avec les professionnels. Il a été mis en place afin de développer et d'améliorer la qualité de la formation professionnelle ainsi que de renforcer les liens entre l'offre et la demande en compétences. Le Fonds Charaka pour la formation professionnelle permet le financement de la création ou de l'extension de centres de formation professionnelle gérés dans le cadre de partenariats public-privé (PPP) ainsi que de la reconversion de centres publics de formation professionnelle déjà existants.
Objectif :
passer d'un modèle de gestion classique, piloté par le secteur public, à un modèle tiré par la demande du secteur privé et géré en partenariat entre les deux secteurs. Ce mode de gouvernance PPP préconisé s'appuie sur les expériences pilotes initiées par le gouvernement marocain dans le cadre de l'accompagnement des différentes stratégies de développement des secteurs porteurs (Industrie, Énergies renouvelables, etc.), à travers la création d'instituts de formation professionnelle à gestion déléguée.
Le Fonds Charaka dédié à la formation professionnelle se veut une contribution à la promotion de l'insertion professionnelle des jeunes, à l'amélioration de la compétitivité des entreprises et à l'adoption de modes de gouvernance concertés avec les professionnels. Il a été mis en place afin de développer et d'améliorer la qualité de la formation professionnelle ainsi que de renforcer les liens entre l'offre et la demande en compétences. Le Fonds Charaka pour la formation professionnelle permet le financement de la création ou de l'extension de centres de formation professionnelle gérés dans le cadre de partenariats public-privé (PPP) ainsi que de la reconversion de centres publics de formation professionnelle déjà existants.
Objectif : passer d'un modèle de gestion classique, piloté par le secteur public, à un modèle tiré par la demande du secteur privé et géré en partenariat entre les deux secteurs. Ce mode de gouvernance PPP préconisé s'appuie sur les expériences pilotes initiées par le gouvernement marocain dans le cadre de l'accompagnement des différentes stratégies de développement des secteurs porteurs (Industrie, Énergies renouvelables, etc.), à travers la création d'instituts de formation professionnelle à gestion déléguée.
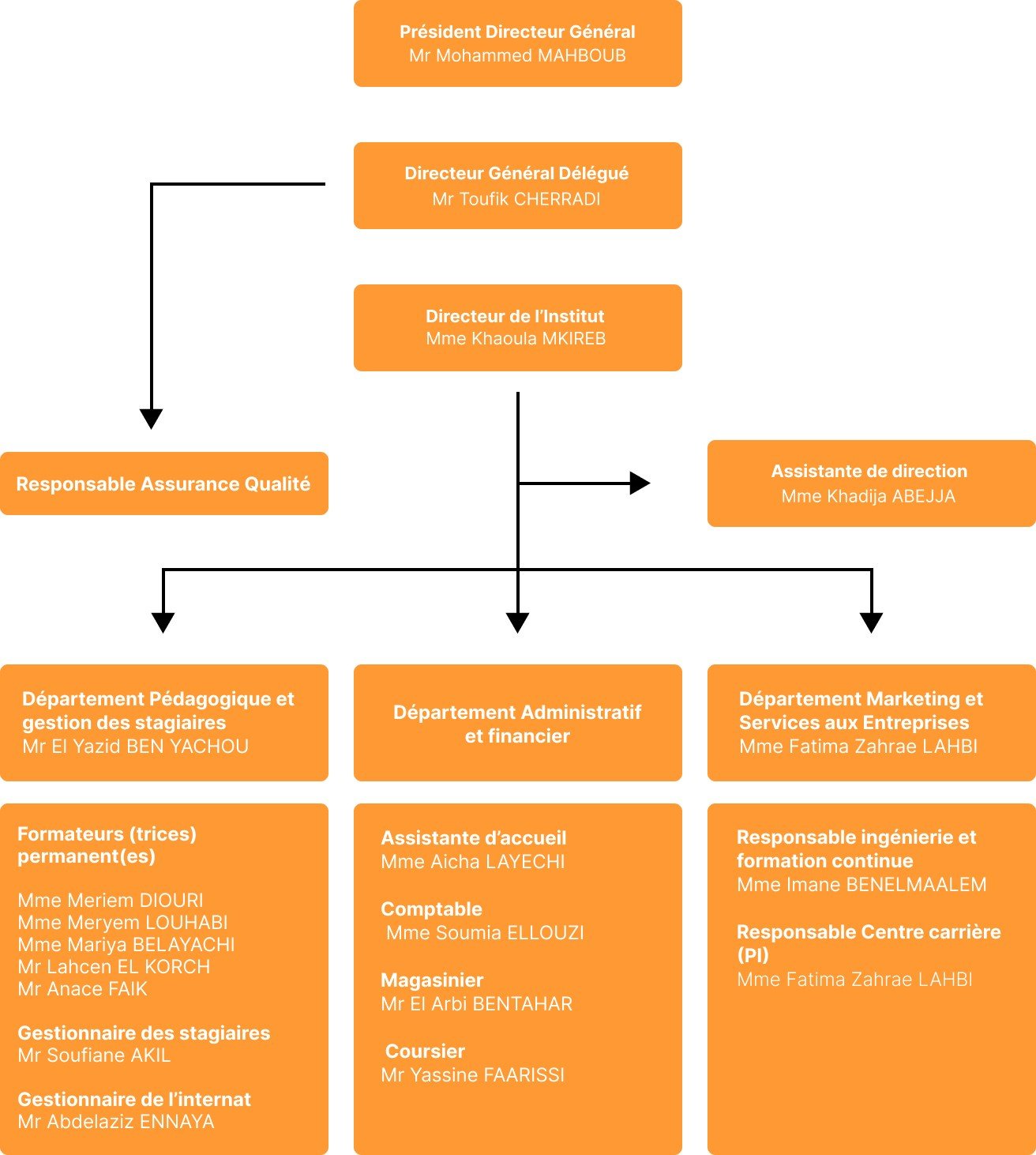
ORGANIGRAMME
M. Mohammed MAHBOUB
M. Toufik CHERRADI
Mme Khaoula MKIREB
Mme Khadija ABEJJA
M. El Yazid BEN YACHOU
Département Pédagogique et Gestion des Stagiaires
M. El Yazid BEN YACHOU
Formateurs (trices) permanent(es)
Mme Meriem DIOURI
Mme Meryem LOUHABI
Mme Mariya BELAYACHI
M. Lahcen EL KORCH
M. Anace FAIK
Gestionnaire des Stagiaires
M. Soufiane AKIL
Gestionnaire de l'Internat
M. Abdelaziz ENNAYA
Département Administratif et Financier
Assistante d'Accueil
Mme Aicha LAYECHI
Comptable
Mme Soumia ELLOUZI
Magasinier
M. El Arbi BENTAHAR
Coursier
M. Yassine FAARISSI
Mme Fatima Zahrae LAHBI
Département Marketing et Services aux Entreprises
Mme Fatima Zahrae LAHBI
Responsable Ingénierie et Formation Continue
Mme Imane BENELMAALEM
Responsable Centre Carrière
Mme Fatima Zahrae LAHBI
Les témoignages de notre équipe
Étudiants, professionnels en reconversion ou en perfectionnement : notre équipe pédagogique et administrative œuvre chaque jour pour vous proposer un cadre de formation de qualité et adapté à vos besoins.
-
Aicha LAYECHI
En tant que secrétaire d’accueil au sein de l’IFMBTP, j’ai à cœur d’offrir un accueil chaleureux et professionnel à chaque personne qui franchit nos portes. Mon expérience m’a appris l’importance d’une communication claire, d’une organisation efficace et d’une attitude bienveillante pour garantir un environnement serein et fonctionnel. Je vois ce poste comme un lien essentiel entre les différents acteurs de l’institut, et je m’engage chaque jour à faciliter les échanges, à soutenir les équipes et à représenter au mieux les valeurs de l’IFMBTP. -
Aziz ENNAYA
Être responsable de l’internat à l’IFMBTP n’est pas simplement une fonction administrative, c’est avant tout une mission humaine profondément ancrée dans mes valeurs. Je ressens une véritable fierté d’être un acteur au service des stagiaires, de contribuer à leur épanouissement dans un cadre de vie encadré, structuré et bienveillant. Mon implication vise à soutenir les ambitions de l’institut, à accompagner ses projets futurs et à participer activement à sa dynamique de développement. -
Meryem LOUHABI
Participer à la formation des futurs Géomètres-Topographes à l’IFMBTP est une réelle fierté. Chaque promotion est une opportunité de transmettre non seulement des compétences techniques, mais aussi une rigueur professionnelle indispensable sur le terrain. Notre mission va au-delà de l’enseignement : nous préparons des techniciens capables d’évoluer avec les exigences du secteur et les évolutions technologiques. -
Meryem DIOURI
Travailler au sein de l’IFMBTP est une expérience à la fois enrichissante et stimulante. Chaque jour, je mesure l’impact concret de notre engagement collectif sur la formation des futurs professionnels du BTP. Ce qui me motive particulièrement, c’est la collaboration entre les différents services, toujours portée par un esprit d’entraide, d’innovation et de partage. L’IFMBTP n’est pas seulement un lieu de travail, c’est un véritable cadre de transmission et d’épanouissement. -
Fatima Zahrae LAHBI
À l’IFMBTP, nous plaçons l’accompagnement des apprenants et des partenaires au cœur de notre démarche. Mon rôle consiste à créer des ponts entre le monde de la formation et les réalités du marché, en veillant à ce que nos actions marketing et nos services aux entreprises soient en phase avec les besoins du secteur. C’est un engagement quotidien pour valoriser les compétences de nos étudiants et renforcer la dynamique partenariale. -
El Arbi BENTAHAR
Ce que j’aime dans mon travail à l’IFMBTP, c’est la reconnaissance de mon rôle au sein de l’équipe. L’ambiance est conviviale et respectueuse, et je me sens vraiment intégré et soutenu dans mes missions. De plus, je bénéficie de formations internes me permettant de développer mes compétences et j’ai l’opportunité de participer à des activités diversifiées, ce qui renforce mon sentiment d’appartenance au sein de l’équipe.
Prêt·e à booster votre carrière dans le BTP ?
Explorez nos différentes filières de formation initiale en BTP, et trouvez celle qui correspond à votre projet professionnel. Chaque programme est pensé pour vous doter des compétences techniques et pratiques les plus recherchées sur le marché.
Bâtiment et Travaux Publics
Technicien.ne Spécialisé.e
Techniques de laboratoire BTP
Technicien.ne Spécialisé.e
Métreur.se en BTP
Technicien.ne Spécialisé.e
Géomètre-Topographe
Technicien.ne Spécialisé.e
Méthodes en BTP
Technicien.ne Spécialisé.e
Electricité et Domotique
Technicien.ne Spécialisé.e
Menuiserie Aluminium et Inox
Technicien.ne Spécialisé.e
L'étancheur.se
Technicien.ne
Charpente Métallique
Technicien.ne
Installateur.rice Aluminium & Inox
Opérateur.rice